天猫国际日前发布关于《天猫国际商家营销准入基础规则》变更通知。此次规则变更于2022年9月13日进行公示通知,将于2022年9月26日正式生效。
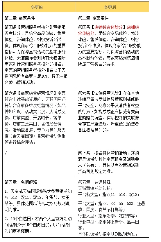
规则变更后,第二章第四条原“营销服务考核分”变更为“店铺综合体验分”。店铺综合体验分,是指综合商品体验、物流体验、售后体验、咨询体验、纠纷投诉5个维度,体现商家综合服务能力的重要指标。为保障营销活动的基本服务体验,商家需达到该店铺所属主营类目的要求。

第二章第六条原“商家综合经营情况”变更为“诚信经营风险”。诚信经营风险,是指存在其他涉嫌严重违反诚信经营原则或威胁平台安全、商家公平及消费者权益的行为(如构成或正在接受有关商业贿赂的调查、实际控制的关联账号存在严重违规、严重侵犯消费者合法权益等)。
在第二章增加第七条,报名具体营销活动,还须满足该活动其他商家报名及活动要求(若有),具体以当次营销活动招商规则规定为准。
第五章对“天猫或天猫国际特殊大型营销活动”的名词解释进行细化。天猫营销活动包括:平台特大型指双11、618、双12;平台大型指38、88、55、520、狂暑季、国庆、春节不打烊等;行业大型指乐活季、吃货节等;行业中型指服饰上新季、品类日等;具体以该活动招商规则说明为准。

值得一提的是,日前,天猫国际发布关于新灯塔考核体系变更的公告及意见征集。公告显示,为了更好地凸显商家的服务水平和能力,降低商家指标运营的费力度,平台拟对天猫国际新灯塔体系进行升级,对新版考核体系进行了优化。
同时,天猫国际将对新灯塔体系进行意见征集,商家可在2022年9月20日之前对此次规则升级进行反馈,此次调整于9月20日公示,并将于2022年9月26日正式生效应用。
原“综合体验中分”中的“综合体验星级”和“基础服务考核”体系合并为“店铺综合体验分”,对应规则名称同步变更;取消新版店铺综合体验分与特色服务的绑定关系,调整为特色服务为新版店铺综合考核的加分项;
调整后的店铺综合体验分数据,请见商家后台—客户之声—首页—新灯塔考核—店铺考核;在考核指标项方面,天猫国际从更贴合消费者服务需求、凸显商家服务水平的角度出发,新增/删减了部分考核指标项。

免责声明:本文内容,图片来源于互联网及文摘转载整编而成,不代表本站观点,不承担相关法律责任。其著作权归其原作者所有。如发现本站有侵权/违法违规的内容,侵犯到您的权益,请联系站长,一经查实,本站将立刻处理。
