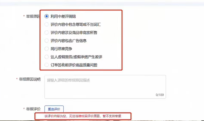
抖音小店后台有的中差评申诉入口没有了,全变成了举报。
抖店的后台系统已经彻底改版了,中差评申诉的入口已经没有了。现在全变成了举报。

举报的原因也很少,错把好评点到差评这个选项也没有了。

也就是说,如果你的订单评语是好评但点的是差评的情况下,平台直接给你代申诉都不会出现了,所以我们也不能再用这个理由去申诉中差评了。
另外,没有评语的中差评,不支持举报。
之前没有评语,买家一个差评过来,我们还能讨巧的申诉一下,现在是完全不行了。
根据抖音小店最新的评价规则:
仅受理经平台判定为消费者恶意评价的场景,如因商家商品、服务、履约、售后等环节导致消费者体验不好产生的差评,平台不予受理。
不再受理的场景:
①消费者买错型号
②消费者想选好评点成差评
③泄露隐私
④描述商品未收到/漏发实际已收到/未漏发
⑤其他异常类型
仅受理的场景:
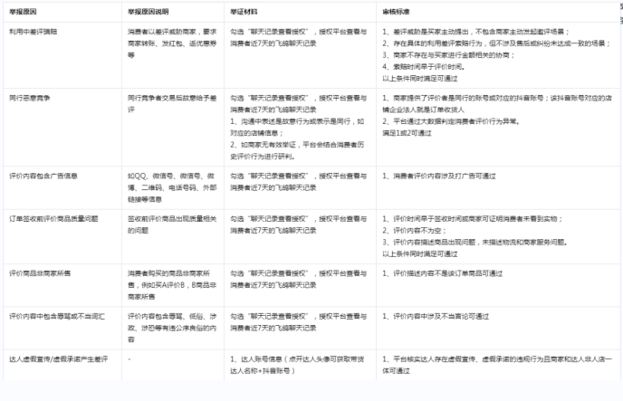
①利用中差评骗赔:消费者以差评威胁商家,要求商家转账、发红包、返优惠券等;
②同行恶意竞争:同行竞争者交易后故意给予差评;
③评价内容包含广告信息:如QQ、微信号、微信号、微博、二维码、电话号码、外部链接等信息;
④订单签收前评价商品质量问题:签收前评价商品出现质量相关的问题;
⑤评价商品非商家所售:消费者购买的商品非商家所售,例如买A评价B,B商品非商家所售;
⑥评价内容中包含辱骂或不当词汇:评价内容包含辱骂、低俗、涉政、涉恐等有违公序良俗的内容;
⑦达人违规带货产生差评:达人虚假宣传/虚假承诺产生差评:因达人虚假宣传、虚假承诺导致消费者产生差评。
如果说你的店铺订单有这些情况,可以保存好证据去申诉。申诉成功后,差评对体验分的影响会消除。
举报原因及对应的举报材料如下:

注意,一定要在消费者首次评价的30天内去进行举报,过期就没办法再举报了。

免责声明:本文内容,图片来源于互联网及文摘转载整编而成,不代表本站观点,不承担相关法律责任。其著作权归其原作者所有。如发现本站有侵权/违法违规的内容,侵犯到您的权益,请联系站长,一经查实,本站将立刻处理。
