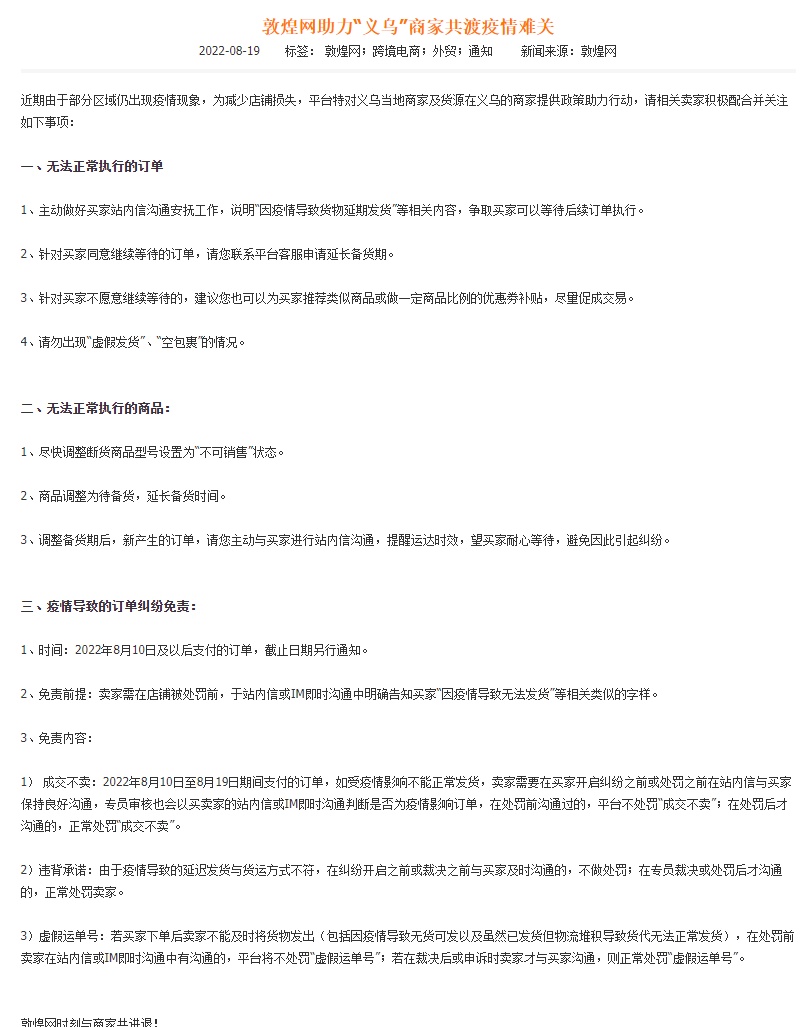
敦煌网发布公告称,为减少义乌地区商家店铺的损失,敦煌网平台特对义乌当地商家及货源在义乌的商家提供政策助力行动。
对于无法正常执行的订单,平台建议卖家主动做好买家站内信沟通安抚工作,说明“因疫情导致货物延期发货”等相关内容,争取买家可以等待后续订单执行;针对买家同意继续等待的订单,请卖家联系平台客服申请延长备货期;针对买家不愿意继续等待的,建议卖家也可以为买家推荐类似商品或做一定商品比例的优惠劵补贴,尽量促成交易;请勿出现“虚假发货”、“空包裹”的情况。

对于无法正常执行的商品,平台建议,尽快调整断货商品型号设置为“不可销售”状态;商品调整为待备货,延长备货时间;调整备货期后,新产生的订单,请卖家主动与买家进行站内信沟通,提醒运达时效,望买家耐心等待,避免因此引起纠纷。
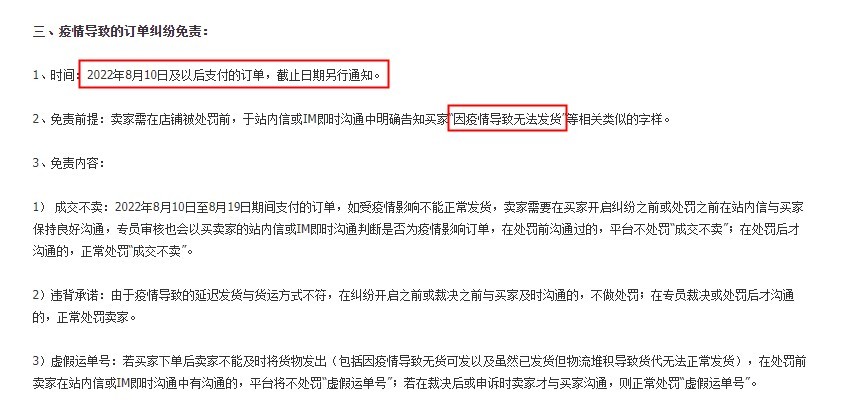
另外,敦煌网平台将对2022年8月10日及以后支付的订单纠纷进行免责,截止日期另行通知。免责前提是卖家需在店铺被处罚前,于站内信或IM即时沟通中明确告知买家“因疫情导致无法发货”等相关类似的字样。
具体免责内容如下:
首先,2022年8月10日至8月19日期间支付的订单,如受疫情影响不能正常发货,卖家需要在买家开启纠纷之前或处罚之前在站内信与买家保持良好沟通,专员审核也会以买卖家的站内信或IM即时沟通判断是否为疫情影响订单,在处罚前沟通过的,平台不处罚“成交不卖”;在处罚后才沟通的,正常处罚“成交不卖”。

其次,由于疫情导致的延迟发货与货运方式不符,在纠纷开启之前或裁决之前与买家及时沟通的,不做“违背承诺”的处罚;在专员裁决或处罚后才沟通的,正常处罚卖家。
最后,若买家下单后卖家不能及时将货物发出(包括因疫情导致无货可发以及虽然已发货但物流堆积导致货代无法正常发货),在处罚前卖家在站内信或IM即时沟通中有沟通的,平台将不处罚“虚假运单号”;若在裁决后或申诉时卖家才与买家沟通,则正常处罚“虚假运单号”。
下图为完整公告:

免责声明:本文内容,图片来源于互联网及文摘转载整编而成,不代表本站观点,不承担相关法律责任。其著作权归其原作者所有。如发现本站有侵权/违法违规的内容,侵犯到您的权益,请联系站长,一经查实,本站将立刻处理。
