敦煌网日前上线了燕文渠道线路,包括欧美专线追踪(普)-YW、欧美专线追踪(电)-YW、全球航空挂号(普+电)-YW和欧美专线惠选(普)-YW。
其中,欧美专线追踪(普)-YW,该线路服务于欧美主要国家,运输时效为5-30天;重量限制上,美英法德意西荷兰0-30KG,乌克兰0-3KG,泰国0-5KG,其余0-2KG;可发产品为普货。
欧美专线追踪(电)-YW,与上一线路基本一致,除了运输时效为5-32天,可发产品为普货和带电。

全球航空挂号(普+电)-YW,该线路全球可达,运输时效为5-30天,重量统一限制在0-2KG,可发产品为普货和带电。
欧美专线惠选(普)-YW,该线路服务国家为美国和英国,运输时效为7-25天;重量限制上,美国0-30KG,英国0-2KG;可发产品为普货。
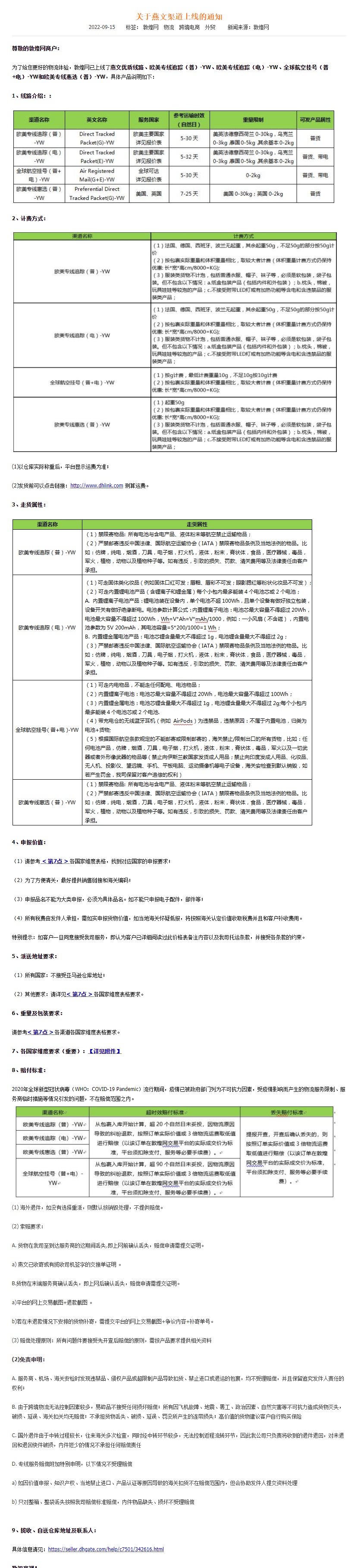
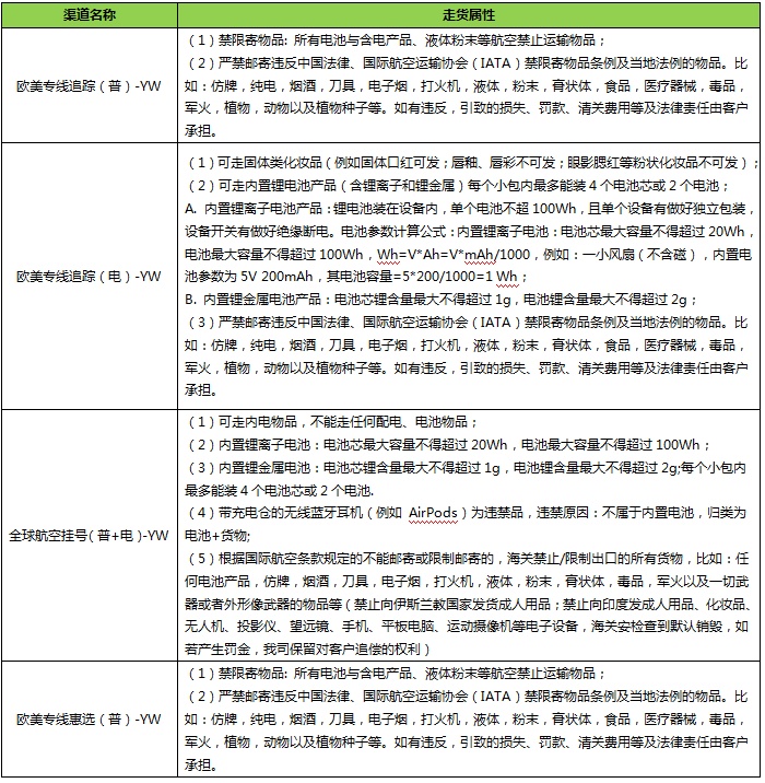
具体计费方式及走货属性如下图所示:


商家申报燕文渠道各线路需参考各国家维度表格,找到对应国家的申报要求;为了方便清关,最好提供销售链接和海关编码;申报品名不能为大类申报,必须为具体品名;所有税费由发件人承担,需如实申报货物价值,如当地海关怀疑低报,将按照海关认定价值收取税费并且和客户补收费用。
派送地址上,燕文渠道线路均不接受亚马逊仓库地址。
赔付标准上,欧美专线追踪(普)-YW、欧美专线追踪(电)-YW和欧美专线惠选(普)-YW,这三条线路从包裹入库开始计算,超20个自然日未妥投,因物流原因导致纠纷退款,按照订单实际价值或3倍物流运费取低值进行赔偿。

全球航空挂号(普+电)-YW,该线路从包裹入库开始计算,超20个自然日未妥投,因物流原因导致纠纷退款,按照订单实际价值或3倍物流运费取低值进行赔偿。
同时,如提报开查后确认丢失的,这四条线路均按照订单实际价值或3倍物流运费取低值进行赔偿。上述四条线路赔付均以该订单在敦煌网交易平台的实际成交价为标准,平台需扣除支付、服务等必要手续费。
需要注意,疫情被列为不可抗力因素,如线路受疫情影响而产生物流服务限制、服务商临时措施等情况引发的问题,不在赔偿范围之内。
此外,如发生海外退件,商家没有选择重派,则默认按销毁处理,不提供赔偿。
索赔要求上,货物在我司至到达服务商的这期间丢失,即上网前确认丢失,赔偿申请需提交证明;燕文已收寄或有揽收司机签字的交接单证明。
货物在末端服务商确认丢失,即上网后确认丢失,赔偿申请需提交证明:平台的网上交易截图+退款截图;若在未退款情况下安排的货物补寄,需提交平台的网上交易截图+争议内容+补寄单号;赔偿处理原则:所有问题件要接受先开查后赔偿的原则,需按产品要求提供相关资料。
燕文渠道免责声明如下:服务商、机场、海关安检时发现违禁品、侵权产品或超限制产品导致扣货、禁止进口或退运的包裹,均不受理赔偿,并且保留追究发件人责任的权利;
由于跨境物流无法控制因素较多,易碎品不接受任何损坏赔偿;所有因飞机故障、地震、罢工、政治因素、自然灾害等不可抗力造成货物灭失,破损、延误、海关扣关均无赔偿;不承担货物丢失、破损、延误、罚没所产生的连带损失;高价值的货物建议客户自行购买保险;
国外退件由于中转过程较长,往来海关多次检查,同时经中转环节较多,无法控制返程流转环节,因此该渠道只负责将收到的退件退回,对未退回和退回快件破损,内件短少的情况不承担任何赔偿责任;
专线服务赔偿附加特别申明,以下情况不受理赔偿:如因价值申报、知识产权、当地禁止进口、产品认证等原因导致的海关扣货不在赔偿范围内,但会协助发件人提交资料处理;只对整箱、整袋丢失按照我司赔偿标准赔偿,内件物品缺失、损坏不受理赔偿。
下图为完整公告:

免责声明:本文内容,图片来源于互联网及文摘转载整编而成,不代表本站观点,不承担相关法律责任。其著作权归其原作者所有。如发现本站有侵权/违法违规的内容,侵犯到您的权益,请联系站长,一经查实,本站将立刻处理。
