12月30日消息,敦煌网今日发布关于《虚假运单-细则说明》的修订通知(以下简称公告)。
公告称,为了提升买家体验,减少买家因订单物流异常而投诉升级,现平台新增异常订单巡查业务,特补充实施细则《 虚假运单-细则说明 》中的“违规情节严重”项如下,请广大卖家积极关注物流信息,及时配合平台调查。此次规则修订将于2023年1月5日正式生效。


公告显示,“违规情节严重”新增项:平台会例行对执行中的订单进行巡检,若订单出现异常情况(包括但不限于虚假发货、虚假交易等),平台会视订单异常情节严重程度对订单发起调查,调查期间内卖家拒不配合调查或提供虚假证明资料的。
政策变更后,违规情节严重:多次发生虚假运单号违规情节一般的行为;虚假运单号订单金额较大;卖家在买家开启纠纷后才发货,影响买家购物体验;卖家在平台调查过程中做虚假陈述或提供虚假证明资料;卖家故意填写与交易无关的运单号(运单妥投至错误地址)且无底单等发货凭证;平台会例行对执行中的订单进行巡检,若订单出现异常情况(包括但不限于虚假发货、虚假交易等),平台会视订单异常情节严重程度对订单发起调查,调查期间内卖家拒不配合调查或提供虚假证明资料的。
敦煌网近日还发布关于准入类目2023年的调整通知,拓宽了准入类目范围:箱包及箱包辅料由原来的二级类目“时装包”准入调整为一级类目“箱包及箱包辅料”准入;运动与户外产品由原来的三级类目“棒球服/篮球服/冰球服等”准入调整为二级类目“专业运动&户外服装”准入;鞋类及鞋类辅料由原来的二级类目“休闲鞋” ,三级类目“篮球鞋/英式足球鞋/滑板鞋等”准入调整为一级类目“鞋类及鞋类辅料”准入。


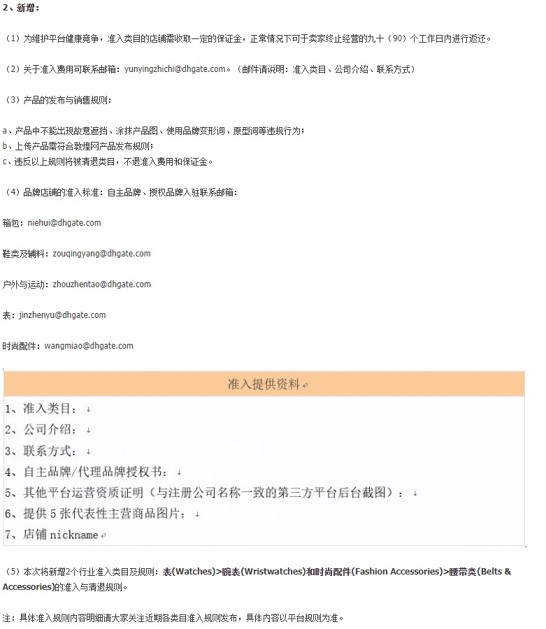
本次将新增2个行业准入类目及规则:表(Watches)>腕表(Wristwatches)和时尚配件(Fashion Accessories)>腰带类(Belts & Accessories)的准入与清退规则。
免责声明:本文内容,图片来源于互联网及文摘转载整编而成,不代表本站观点,不承担相关法律责任。其著作权归其原作者所有。如发现本站有侵权/违法违规的内容,侵犯到您的权益,请联系站长,一经查实,本站将立刻处理。
